2021年10月21日,疫情的钟声再次敲响,为了使学生停课不停学,利通区第七小学第一时间进行了“线上教学”的统筹部署。一年级组积极响应学校安排,开展了系列活动。最大程度降低学生“线上学习”的困难,使“线上教学”的开展更有实效性。

一、团结一心 共克时艰
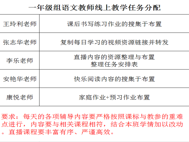
一年级组通过视频会议,在组长的安排下,每位组员发挥自己的特长,主动承担各项任务的准备工作。
在组内老师的积极配合下,根据本年级学生的学习特点以及学生的基本情况,首先完成了本年级的课程表,以确保线上教学有条不紊的开展。每班教师在此基础上,针对本班学情进行个性化调整。
二、积极准备,线上辅导
课前,为了更好的把握教学内容的重难点,老师们认真的研读了教材和教参,集体备课,完成了教学任务安排表。空中课堂播放期间,老师们按课表听课做笔记,将重要及精彩的部分归纳整理,大家纷纷表示开拓了教学视野,增长了教学智慧。在学生线上听课过程中,老师利用在线课堂的形式,积极引导学生思考交流,让学生在线上教学过程中也能训练听说读写的能力。

针对学生出现的共性问题,老师采用直播的形式进行集中辅导。
学生自主学习和独立学习能力不断提升,上课的积极性丝毫不输线下课堂。不一样的感受,不一样的收获,在这样的教学模式下,取得了良好的教学效果,真正实现了“停课不停学,停学不停教。"
三、及时反馈,个别指导
批改作业是空中课堂期间最耗精力的一件事,面对学生交作业的时间不一样,完成的质量参差不齐,改错跟不上等问题,老师们对着电脑,手机屏幕一批就是几个小时。老师们没有被困难吓到,她们相信办法总比困难多,用心、用爱陪伴和激励着,她们爱的孩子们!个别学生出现的问题,老师进行单独辅导,视频连麦的形式,不让任何一个学生掉队。

一、防控疫情,从我做起
疫情就是命令,防控就是责任!一年级的学生家长们每天都能在班级微信群、宁教云班级群及时向班主任汇报孩子们在家的健康状况。对各项疫情排查也能够做到及时回复,保证信息准确无误。
二、按时听课,认真学习
疫情将我们与美丽的校园隔离,与亲爱的老师隔离,与亲密的小伙伴隔离,但病毒阻隔不了我们对知识的渴望,对美好生活的向往!快来瞧一瞧,学子们“停课不停学”的精彩居家生活吧!
孩子们在家里通过网络、电视、电脑各种通信工具去学习。你看他们的坐姿端正,认真听课的模样多讨人喜欢。

学拼音、写拼音我们是认真的!
每天的快乐阅读,让我们收获满满。阅读课外书已经成为我每天最快乐的时光。
没有老师在身边,我们依然按时上课、认真听讲、主动完成作业。我们已经养成良好的学习习惯。
三、体育锻炼,劳逸结合
生命在于运动!学习的同时,不忘锻炼,增强免疫力,拥有好身体。孩子们劳逸结合。

利用课间时间做眼保健操,通过按摩眼部周围各穴位从而达到消除疲劳增强视力目的。人人都是爱眼小卫士!

四、美术课程,异彩纷呈
在防疫的特殊时期,绘画就像阳光雨露,以无形的力量传递真情。有了音乐的陪伴,我们的生活会变得更快乐!我们最喜欢的美术课啦!

五、课余生活,充实有意义
居家的课余生活一样丰富多彩!我们除培养自己的兴趣爱好,还主动帮爸爸妈妈承担家务劳动。做起家务来,一个个有模有样!
乌云遮不住升起的太阳,疫情挡不住我们学习的步伐。一年级全体师生紧密团结,坚持“停课不停学,成长不停歇”,相信我们一定能打赢这场疫情防控阻击战,早日回归课堂!