青铜峡市第三小学

校园资讯学校文章

热门资讯

  • 暂无资讯

概念性理解:语文大单元教学的根本追寻

发布时间:2024-02-05 16:26 栏目:学校文章 发布单位:青铜峡市第三小学 点击量:2496 【公开】

大单元教学是《义务教育课程方案(2022年版)》倡导的课程实施方式,是发展学科核心素养的重要路径。就语文学科而言,如何开展大单元教学?语文大单元教学与以往的单元整组教学有何区别?语文大单元教学的核心特征和目标指向是什么?基于以上问题,笔者认为,概念性理解是语文大单元教学的根本追寻。

 

一、大单元教学要以概念性理解为本

自美国学者安德森等人清楚地区分了事实性知识和概念性知识以来,越来越多的教育工作者意识到,教育的最终目的是达到对概念性知识的深层次理解,而不只是记忆零散的、片段式的事实性知识。一方面,事实性知识很容易被遗忘,而概念性理解处在认知结构的中心,能让知识彼此产生关联并形成意义;另一方面,概念性理解能运用到新的情境中解决各种现实问题,促进高通路迁移的实现。无论是威金斯还是埃里克森,都主张将大概念作为组织大单元的内核,将概念性理解作为大单元教学的根本目标。

小学语文是一门特殊的学科,小学语文大单元教学须要指向概念性理解吗?这是许多语文教师疑惑的地方。一是“语文”的特殊性。区别于历史、科学、数学等主要由事实和概念性内容驱动的学科,语文主要是由过程、策略、技能架构的实践类学科,言语实践能力的提升靠的是大量的言语实践活动。概念性理解对于言语实践能力的提升真的有用吗?答案是肯定的。埃里克森指出,过程驱动的学科不仅包括过程、策略、技能这些因素,也隐含着与过程、策略、技能相关联的深度的概念性理解。“这种理解极其重要,它可以避免肤浅的技能应用,并支持复杂技能的跨情境迁移。一旦被理解,特定的过程、技能和策略可以被应用在更广泛的内容上,并且产生意义。”[1]举例来说,叙述、描写、说明都是重要的写作技能,仅凭简单的、重复的训练,这些技能是无法被灵活应用的,学生必须形成相关概念性理解,包括叙述、描写、说明的特征、范式、作用、适用语境等,才能在写作过程中根据读者的需要、表达的目的选择适切的表达方式,从而提升表达能力和表达效果。“我们认为除非学习者理解了与智慧应用技能相关的大概念,否则没有哪种技能可以被整合到一个强大的技能库中。”[2]二是小学的特殊性。“小学生以形象思维为主,能理解抽象的大概念吗?”这样的疑问反映的是对“大概念”和“概念性理解”的误解。大概念不是要记忆和理解的对象,而是学习者主动探究和自主建构的观念;概念性理解也不是一步到位的,而是随着学习的深入和经验的积累不断发展、更迭的。以中国古典名著的阅读为例,小学、初中、高中语文教材中都有相关的片段或整本书导读,在阅读过程中,学生不断丰富对中国古典名著的认识,如中国古典名著塑造了众多个性鲜明的人物形象,在宏大的历史叙事中反映了社会的变迁、真实的人性、深厚的文化,等等。概念性理解是伴随整个学习历程的,“学生必须充分认识到他们要根据当前所学不断重新思考和修改已有想法”[3],“要对大概念的意义和价值永远保持探究的精神”[4]。

小学语文大单元教学要以概念性理解为本。具体而言,就是要明晰单元概念性理解的目标,以概念性理解为指向,重构单元学习内容、规划单元学习路径和设计单元学习评估,实现大单元“教—学—评”的一致。

 

二、基于单元要素瞄定概念性理解

大单元有不同的结构方式,基于教材“内容单元”组构“学习单元”是简便易行的。统编小学语文教材以人文主题和语文要素双线组元,人文主题创设单元学习的主题情境,语文要素规定单元语文训练的要点,是确定单元概念性理解的重要抓手。如五年级上册第六单元以“舐犊情深”为主题,编排了《慈母情深》《父爱之舟》《“精彩极了”和“糟糕透了”》三篇课文,从不同的视角表现了无私的、深沉的父母之爱。单元阅读要素是“体会作者描写的场景、细节中蕴含的感情”。课后习题和语文园地的内容编排都紧扣单元阅读要素:《慈母情深》要求学生边读边想象课文中的场景和细节,体会字里行间蕴含的母爱;《父爱之舟》要求学生概括并想象作者梦中出现的场景,体会父爱的深切;“交流平台”指出,阅读时要注意品味印象深刻的场景、细节,体会作者表达的情感;“词句段运用”进一步引导学生思考场景描写对于情感表达的独特作用。

基于单元阅读要素和课程标准的学段要求,借鉴洛伊斯·兰宁提出的“过程的结构”[5],可以概括本单元阅读与鉴赏过程的结构(见图1)和表达与交流过程的结构(见图2)。

图片

图中的“原理/概括”就是本单元学习结束时学生将实现的深刻的概念性理解。可见,概念性理解的实质是揭示关系,包括:行动与意义的关系,如阅读时品味印象深刻的场景、细节有助于体会字里行间蕴藏的情感;目的与手段的关系,如为了更深切地体会场景、细节中蕴含的情感,阅读时要注意推敲词句、联结现实生活和想象补白心理;技能、策略与使用情境的关系,如图1和图2中的“技能/策略”主要适用于叙事性作品的阅读和写作。学生一旦形成了上位的概念性理解,就能领会具体的策略、技能“为什么重要,它有助于实现什么,什么样的策略和技巧可以最大限度地发挥其效能,我们在什么情况下使用它们”[6],进而实现策略、技能在各种情境下的灵活应用。

 

三、以概念性理解重组单元学习内容

明确了单元概念性理解的目标,就要统整和重组单元学习内容,确保单元学习内容指向概念性理解,促进概念性理解。我们仍以五年级上册第六单元为例。

一是调整单元学习内容。本单元的习作要素是“用恰当的语言表达自己的看法与感受”,习作内容是写一封信,对父母、朋友说说自己的心里话,或者回忆难忘的往事,或者向为社会作出贡献的人表达敬佩之情,或者说说对一些事情的不同看法,或者对他们提出一些建议。由于习作内容比较庞杂,包括叙事性写作和功能性写作等不同类型,教师很难进行统一指导;习作要素和阅读要素之间缺乏关联,导致单元阅读不能服务于单元习作。因此,我们对本次习作的内容和要求进行了调整:“写一写父母关爱自己的典型事例,通过事例中的场景、细节表现父母之爱。”与此同时,将单元习作要素修改为:“尝试运用场景、细节描写表现情感。”这样的调整实现了读写内容的通融、读写要素的匹配,有利于学生由读学写,达成概念性理解。

二是结构单元学习内容。在一个单元中,“后面的学习内容与前面的学习内容应该是关联的、渐进的、层递的,或者说,前一项学习内容是后一项学习内容的基础,后一项学习内容是前一项学习内容的发展、深化”[7]。本单元的课文编排体现了较好的结构。《慈母情深》记叙了母亲在家庭贫困的情况下毫不犹豫地给“我”买书的事情,本文对拥挤、嘈杂的工作环境的描写,对母亲疲惫的眼神、龟裂的手指和一卷揉得皱皱的毛票的细节刻画,凸显了母亲工作的艰辛、劳累和她对“我”读书的认可、支持。《父爱之舟》中,作者回忆了多件往事,着重描写了父亲和“我”住客栈、逛庙会以及父亲背“我”上学、摇船送“我”赶考和上学等生活场景,表现了父亲对“我”无微不至的深沉的爱。课文中反复出现的“小舟”,既是串联多个场景的线索,又承载着父亲对“我”的期望和爱,象征着“人生之舟”“希望之舟”“父爱之舟”。《“精彩极了”和“糟糕透了”》讲述的是“我”童年时期写了一首小诗,父亲和母亲给予其截然不同的评价,这两种评价对“我”的成长产生了深远的影响。课文主要通过对父母的动作、语言、神态的描写和对“我”的心理描写,对比父母对“我”写的小诗的不同态度和“我”对这件事前后不同的看法,启发学生思考爱的不同表达方式对个体成长的不同意义。三篇课文在主题的深度、事例的选择、场景和细节描写等方面都有所拓展和深化,为大单元教学奠定了良好的基础。有时,教材单元内部的编排顺序不够合理,教师就要进行适当的调整,使学习内容的结构符合学生的认知规律和学科逻辑,以促进概念性理解的深入。

三是整合单元学习内容。本单元“口语交际”的话题是“父母之爱”,教材中列举了生活中父母表达爱的不同方式的三个典型事例,要求学生评价事例中父母的做法,再结合实际说说自己遇到类似事情时的想法和做法。本次“口语交际”的练习可以与《“精彩极了”和“糟糕透了”》的教学整合,让学生在讨论巴迪父母做法的同时,比较“口语交际”提供的三个事例,并结合自己的实际生活,开展以“爱的表达”为主题的辩论活动。另外,语文园地中的“交流平台”“词句段运用”等也可以与单元内相关课文的教学进行整合。整合的价值在于简化教学流程,综合教学内容,提升单元学习效益。

 

四、以概念性理解统领单元学习进程

概念为本的大单元教学,不仅学习内容要指向概念性理解,而且学习任务、基本问题和学习活动的设计也都要围绕概念性理解展开,使单元学习过程成为概念性理解的建构过程、迭代过程。

1. 以情境性的学习任务彰显概念性理解的意义

情境是概念性理解不可或缺的要素。一方面,基于具体情境才能抽象概括形成概念性理解;另一方面,返回到具体情境中,应用是衡量概念性理解的重要标准,也是概念性理解的意义所在。

语文大单元教学中,如何设计具体的任务情境?我们的做法是聚焦单元主题和联结学生生活。五年级上册第六单元的人文主题是“舐犊情深”,编排的三篇课文围绕单元主题,从不同角度表现了父母之爱。基于教材特点,我们以“爱的感受和爱的表达”为主题,设计了单元学习任务:走进文本,感受作家笔下的舐犊之情;走进生活,用心感受并用文字记录和表现父母的“舐犊情深”。这样的学习任务,贴近文本的语境,可以帮助学生理解课文内容,体会人物情感,领悟表达规律,实现单元统整和读写互促;这样的学习任务,联结真实的生活,可以激发学生的阅读热情和表达愿望,促进学生运用所学知识解决现实问题,理解语文学习的意义。

2. 以探究性的基本问题促进概念性理解的建构

追求理解的教学设计主张利用基本问题来启发学生思考、探究,主动建构概念性理解。基本问题“不仅能够促进对某一特定主题单元的内容理解,也能激发知识间的联系和迁移”[8],“围绕这样的问题来架构学习将促进深入的、可迁移的理解”[9]。

如教学《慈母情深》时,教师可让学生品析文章中打动自己的一处细节,并思考两个问题:“我是怎样从细节中感受到慈母情深的?”“作者是怎么描写这一细节的?为什么这样的描写能深深地打动我?”前一个问题指向阅读与鉴赏的过程,后一个问题指向表达与交流的过程,在这两个问题的启发下,学生的理解不断深入。有的学生由母亲“龟裂的手指”联想到年迈的奶奶的龟裂的手指,感受到中年的母亲因生活艰辛而格外苍老;有的学生读到“背直起来了,我的母亲……”这一段时,发现作者运用倒装的句式、反复的修辞手法描写母亲的动作和神态,就像电影里的慢镜头,让读者“目睹”了母亲瘦弱的脊背、疲惫的眼神;还有的学生抓住母亲“掏衣兜”“把钱塞在我手里”等细节,通过换词进行比较,体会到母亲对“我”读书的坚定支持。

又如教学《父爱之舟》时,可先让学生说说作者梦中出现了哪些难忘的场景,哪个场景给自己留下了深刻的印象,再问问学生:“作者为什么选择这几个场景来表现父爱?”“在这些场景中为什么反复出现小舟?课文为什么以‘父爱之舟’为题?”这些问题指向表达与交流的过程,引导学生溯源写作意图,探寻写作规律。学生发现,梦中的场景典型地体现了“父子情深”的主题,这些场景虽已过去了许多年,但仍然出现在作者的梦中,可见它们有多难忘,也表现了作者对父亲深深的怀念。还有学生指出,场景中反复出现小舟,是因为小舟是文章的线索,是父爱的记忆,是“我”成长的支持,在“我”心中,小舟不只是“行宿之舟”,还是“父爱之舟”“成长之舟”“人生之舟”。

正像威金斯所言,基本问题是“通向理解之门”。在基本问题的导引下,学生穿越文本内容探索普遍的读写规律,“像专家一样思考”,建构有关阅读和写作的概念性理解。

3. 以进阶性的学习活动实现概念性理解的迭代

大单元教学中,各项学习活动不能是松散的、随意的,而应整体观照,互相联系,循序渐进,促进概念性理解的深度迭代。

五年级上册第六单元的学习活动设计就遵循了上述原则(见表1)。研读《慈母情深》,学生通过概括故事、想象场景和品味隐藏的细节,初步理解写作时要选择典型的事例和重要的场景,并通过外貌、神态、动作、语言的细致描写刻画细节,表现情感;阅读时,通过推敲词句、想象画面、补白心理,品味文章的细节,能更深切地体会情感,获得更丰富的阅读感受。联读《父爱之舟》,学生在深化上述理解的同时,发现了线索在关联事件、场景和表达情感上的特殊作用。拓读《“精彩极了”和“糟糕透了”》,学生不仅在对比态度的差异和探究父爱的深意中运用已有的理解,并在辩论活动中链接生活,观照自我,进而领悟阅读指导现实、启迪人生的意义。就这样,随着学习活动的深入,学生的理解不断进阶,对阅读本质、阅读意义的体认逐步深化。

图片

 

五、基于标准评估单元概念性理解

评估是大单元教学的重要环节,是实现单元教学目标的有力保障。概念为本的大单元教学,其评估也要指向概念性理解,要真实地反映学生在单元学习中和单元学习后概念性理解的进展水平。

1. 以综合性的言语输出型任务,评价概念性理解水平

植根具体情境的表现性任务是评估理解程度最恰当的手段。就语文学科而言,这样的表现性任务主要是综合性的言语输出型任务。譬如,讲故事、辩论、演说、表演课本剧等口头表达型任务与写故事、诗歌、读后感、研究报告、实验报告、新闻报道、书信等书面表达型任务。一是因为言语输入是言语输出的基础,只有先通过听或读来接收信息,理解信息,才能形成观点,并通过说或写来表达观点,传递情感。所以,言语输出的质量在很大程度上也反映了言语输入的质量和成果;言语输出的任务也能进一步促进言语输入活动的持续和深入。二是因为言语输出型任务常常是综合性的、挑战性的任务,具有与真实世界相联系的情境,不仅能反映学生听、说、读、写的语言运用能力,还能体现学生综合运用知识、解决复杂问题的水平,促进学生学科核心素养的发展。

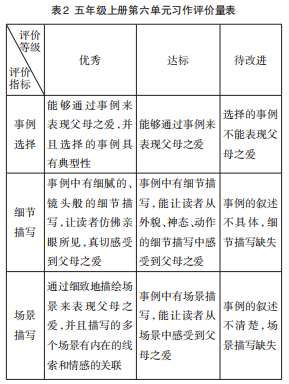
我们为五年级上册第六单元设计了“大任务”(见表1):“写父母关爱自己的典型事例,并通过事例中的场景、细节来表现父爱或母爱”,还制定了具体的评价标准和评价量规(见表2)。上述习作任务契合大单元整体任务情境,既落实了“舐犊情深”的单元人文主题,又促进了课堂学习向现实生活的延伸。习作评价标准紧扣单元核心目标,能全面地、准确地评估学生概念性理解的实现水平。

图片

2. 评价任务内嵌单元学习过程,实现“教—学—评”一致

“由于理解是随着探究和反思的进行逐渐形成的,对理解的评估应该是随着时间的推移而形成的‘证据集’,而不是单个‘事件’(如常见的教学结束前的随堂测验)。”[10]我们要改变以往一次性的终结性评价的习惯,将评价贯穿大单元教学的全过程,真正体现“评价为学习,评价即学习,评价促进学习”的理念。

在五年级上册第六单元的教学进程中,我们一共安排了三次学习评价(表2)。这三次评价任务,既有不同的目标指向,又有内在的逻辑关联;既反映了学生在某一阶段概念性理解达到的程度,又推动了概念性理解的持续深入。三次评价任务内嵌于单元学习过程中,使教师和学生都能获得即时的、有效的教与学的反馈,以便改进教与学的进程,调整教与学的方向,最终实现“教—学—评”的统一。



评论

还能输入140

用户评论

Copyright© 2020 nxeduyun.com. All rights reserved   宁ICP备16000125号   宁公网安备 64010602000493号    宁ICP备16000125号
版权所有:宁夏回族自治区教育厅    技术支持:宁夏教育信息化管理中心 客户服务热线:0951-5559291   0951-5559148 校园开放平台
学校地址:宁夏回族自治区吴忠市青铜峡市建民北街115号     联系电话:0953-3052163     联系邮箱:nxwzqy@126.com